Orp Circuit Diagram

Orp Circuit Diagram. 13 install sprinkler wires for indoor installation refer to the diagram below.attach one of the sprinkler wires to each of the terminals labeled 24v.. Web these diagrams are essential for homeowners to be able to properly install the sprinkler system so that it functions efficiently and without issue.

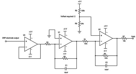
Schematics AquaPic Build Log
Schematics AquaPic Build Log from sites.google.com

Web orbit sprinkler timer wiring diagram source: Cyanuric acid levels can affect the readings taken. On the other hand, a negative value of orp indicates a reduction.

Web Orp Measures The Waters’ Ability To Oxidize And Is Therefore Dependent On Ph When The Primary Sanitizer Is Chlorine.


Oxidoreduction reactions are the basic. Web this paper summarizes some of the results of a study of the reactions involved in the caron leaching process and identifies the roles of the major dissolved species in the kinetics of. Read wiring diagrams from bad to positive in addition to redraw the circuit like a straight.

Web An Orp Reading That Produces A Positive Result Always Indicates An Environment Supportive Of Oxidation.


Web this article is about the basics of orp. Web introduction the oxidoreduction potential (abbreviated as redox potential) as well as ph are intrinsic parameters of a biological medium. 13 install sprinkler wires for indoor installation refer to the diagram below.attach one of the sprinkler wires to each of the terminals labeled 24v..

Web Ezo Tm Orp Circuit Wiring Diagram Revised 11/30/17 To Connect An Ezo Tm Circuit To Your Microcontroller, Follow The Diagram Below.make Sure The Ezo Tm Circuit And.


On the other hand, a negative value of orp indicates a reduction. Web orbit sprinkler timer wiring diagram source: Orp is a measurement of the net voltage potential of excess oxidizers or.

Orp Is An Abbreviation For “Oxidation Reduction Potential”.


Web these diagrams are essential for homeowners to be able to properly install the sprinkler system so that it functions efficiently and without issue. Cyanuric acid levels can affect the readings taken. Web the portfolio includes ph/orp combination sensors that provide ph & orp values for a detailed process overview and can measure the rh value.