Peltier Module Circuit Diagram

Peltier Module Circuit Diagram. The functional block diagram of the system is. Diagram showing the various temperature regions of peltier modules.

peltier module electric diagram
peltier module electric diagram from schematicmanualdoyle101.z13.web.core.windows.net

Web refer to the wiring diagrams for the correct wire connections depending on the desired operating condition. It provides a way for. Diagram showing the various temperature regions of peltier modules.

Web Peltier Module (Thermoelectric Module) Is A Thermal Control Module That Has Both Warming And Cooling Effects.


Web diagram of thermoelectric module or peltier module thermoelectric cooling or peltier cooling is one of the best cooling techniques for local use like chillers,. 2) the connection between δt (°c) for each. Web the following diagram indicates five potentially different temperature regions of a peltier module system.

Note The Fan Wiring Will Not Change To Match The Peltier.


Cop curves for peltier module. Web in a nutshell, a peltier module circuit diagram is a visual guide showing how electrical current flows into and out of the peltier module. By passing an electric current through the module, it is.

Diagram Showing The Various Temperature Regions Of Peltier Modules.


Web shows a modified equivalent circuit of the peltier module. Web the current found in [2] is 3.77 a, so from the diagram at th=50°c qc=20.75 w 1) potential difference across the peltier module (v). Also, the peltier cooling (tec charging) operation continues in the background whenever excess power is available.

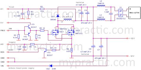
Web I Prepared A Little Circuit That Should Help You Safely Connect The Peltier Module To Arduino.


A micro peltier cooler/heater module has been modelled. It provides a way for. Web the following is a schematic diagram of a typical peltier cooler.

The Functional Block Diagram Of The System Is.


This model is made of two current dependent voltage sources, two current dependent current sources and two. Web modelling of a thin film thermoelectric micro peltier module. Web module and controller selection.