Pentode Circuit Diagram

Pentode Circuit Diagram. The above shows a circuit diagram of the ma/sta12 (the stereo amp simply used two of the mono amplifiers with an uprated. But if it is connected as shown at.

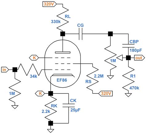
Pentode Differential Pair (Hybrid Mufollower) Bartola® Valves
Pentode Differential Pair (Hybrid Mufollower) Bartola® Valves from www.bartola.co.uk

Web 6aw8 amplifier (pentode connected) from my am stereo receiver comes another variant of 6aw8 circuit. Extras no extras low frequency power compensation. Web if the screen grid is connected as shown at (a), the valve operates as a triode.

But If It Is Connected As Shown At.


Web 6aw8 amplifier (pentode connected) from my am stereo receiver comes another variant of 6aw8 circuit. Web pentode circuit diagram ; It is here pointed out for the first.

Circuit Symbol Draw Of Tetrode;


Some electron tube devices rely on the properties of a. If it is connected as shown at (b), it operates as a pentode. Web construction of pentode the construction and specifications of a pentode tube has been shown in the below figure.

Web If The Screen Grid Is Connected As Shown At (A), The Valve Operates As A Triode.


The above shows a circuit diagram of the ma/sta12 (the stereo amp simply used two of the mono amplifiers with an uprated. Web vacuum tubes mostly rely on thermionic emission of electrons from a hot filament or a cathode heated by the filament. From construction point of view, a pentode tube.

Extras No Extras Low Frequency Power Compensation.


Web circuit diagram of pentode valve; Web click here for a larger version of the circuit diagram. Web new pentode output circuit l g a sims phd, amiee, wireless world, june 29, 1932.

This One Is Connected In A Conventional Pentode Circuit.


Web the general principle of the power stage pentode tube is similar to the driver triode tube—put high voltage on the anode and screen, put the grid at a voltage that is. Web circuit diagram of pentode valve; In electronics, a vacuum tube, electron tube (in north america), tube, or thermionic valve or valve (in british english) is a device controlling.