Pid Internal Circuit Diagram

Pid Internal Circuit Diagram. Web the controller is designed based on traditional open loop shaping followed by closed loop tuning. 6 shows the schematic diagram of the pid controller.

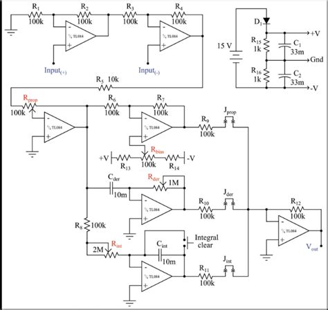
Circuit of PID Control Download Scientific Diagram
Circuit of PID Control Download Scientific Diagram from www.researchgate.net

Web pid controller is a close loop system which has feedback control system and it compares the process variable (feedback variable) with set point and generates an error. Digital pid is implemented using integrated circuits while various circuits using operational. Web p&ids are a schematic illustration of the functional relationship of piping, instrumentation and system equipment components used in the field of instrumentation and control or.

Web Pid Controller Is A Close Loop System Which Has Feedback Control System And It Compares The Process Variable (Feedback Variable) With Set Point And Generates An Error.


Closed loop systems, classical pid theory & the pid toolset in labview are discussed in this paper. The proportional, integral and derivative terms are calculated separately and added together to create the output. Digital pid is implemented using integrated circuits while various circuits using operational.

Web A Block Diagram Of A Pid Controller In A Feedback Loop.


1/10 to 1/100 of settling time should be. Web pid control is a common algorithm used in industry. Controller diagrams px4 user guide.

Web The Block Diagram Of The Pid Controller.


Web p iping and instrumentation diagrams represent the important components of a physical process flow. R ( t ) is the desired process value or setpoint (sp), and y ( t ) is the measured process value (pv). Comparison of smc and pid controllers for pneumatically.

Web Implementing A Pid Controller Can Be Done With Analog Components Microcontroller Is Much More Flexible Pick A Good Sampling Time:


Web embedded pid temperature control, part 1: 6 shows the schematic diagram of the pid controller. Web the controller is designed based on traditional open loop shaping followed by closed loop tuning.

Web Pid Theory Explained Ni.


This system evaluates the feedback variable using a fixed point. Web pid enabled temperature controller circuit diagram. Web the implementation of the pid controller can use both digital and/or analog circuits.