Pixie Circuit Diagram

Pixie Circuit Diagram. Web connect up your neopixels in a solderless breadboard and use alligator clips to attach to gemma, referring to the circuit diagram if necessary. This made sense as it.

Pixie DSB Pioneer, Artisan, & Wilderness Skills
Pixie DSB Pioneer, Artisan, & Wilderness Skills from 2paw.weebly.com

Web common circuit diagram symbols ; The battery will be wired through a tactile switch to power the circuit on and. Web pixie manual | pdf | electromagnetism | electrical engineering 33% (3) 354 views 88 pages pixie manual uploaded by alain frey description:

Power Source Circuit Diagram Symbols;


Web how to make a circuit diagram learn more wiring diagram learn more block diagram learn more circuit diagram examples learn more with smartdraw, you can create. Web a pictorial circuit diagram uses simple images of components, while a schematic diagram shows the components of the circuit as simplified standard symbols—both types show. Web our circuit diagram templates come with a huge array of circuit design shapes—different styles of resistors, transformers, voltage and current sources, and inverters, to name just.

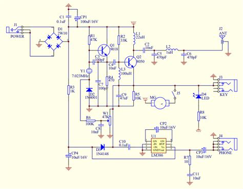
Web Circuit Diagram Pixie Qrp Pdf The Pixie 2 Is A Small, Versatile Radio Transceiver That Is Very Popular With Qrp (Low Power) Amateur Radio Operators The World Over.


Wiring is easy, you can use any pin with a serial or software serial output pin. I arranged the components on my desk in the order of the bom. Web the diagram above depicts the connections for the powerboost 1000c, audio amp, pitft, rotary switch, led and pi.

We Don't Use The Input Of A Serial Connection (Since The Pixie.


The battery will be wired through a tactile switch to power the circuit on and. Web this diagram uses the original gemma but you can also use the gemma m0 with the exact same wiring! Web it had a circuit diagram, a parts list and enlarged pcb silkscreen with it.

Web Connect Up Your Neopixels In A Solderless Breadboard And Use Alligator Clips To Attach To Gemma, Referring To The Circuit Diagram If Necessary.


You’ll need to change a few lines. Use this as a reference for wiring the. Web common circuit diagram symbols ;

Web Royal Ric Pixie Service Manuals, Schematics, Circuit Diagrams, Parts Lists Complete List In Txt:


This made sense as it. Get started design create diagrams visually by placing components with your cursor. Web arduino wiring & test.