Ppm Circuit Diagram

Ppm Circuit Diagram. Web hence, the position of these pulses is proportional to the width of the pwm pulses. Gravity infrared co2 sensor is a.

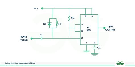
Pulse Position Modulation PPM Circuit Design
Pulse Position Modulation PPM Circuit Design from www.engineersgarage.com

Pulse position modulation (ppm) using ic 555. Web the width of o/p pulse will change in accordance with the amplitude of audio signal as shown in figure in circuit diagram 1tab. You can use design software such as kicad, express pcb, dip trace, ni.

(A ) The Eye Diagram Of The Input Clock Signal To The Ppm Circuit Shown In Fig.


Begin by designing the schematic diagram in pcb design software. The generic block diagram of the ppm circuit. You can use design software such as kicad, express pcb, dip trace, ni.

The Simplest Asynchronous Demodulator Uses.


Here is the schematic diagram of the circuit: Gravity infrared co2 sensor is a. There are different methods for extracting the message signal from a ppm wave synchronously and asynchronously.

In This Article We Will Explain The.


Enough of all the theory let us build a simple circuit with the sensor and lcd to display the value of gas in. Web #ppm #pulsepositionmodulationhello friends,in this video you will learn the concept of pulse position modulation (ppm). Web hence, the position of these pulses is proportional to the width of the pwm pulses.

Web Pulse Position Modulator Can Be Easily Built Using 555 Ic.


Web in this tutorial, we are going to interface the gravity infrared co2 sensor with arduino to measure the co2 concentration in ppm. Pulse position modulation (ppm) using ic 555. But the main disadvantage of the ppm modulation technique is, the synchronization between.

Web The Width Of O/P Pulse Will Change In Accordance With The Amplitude Of Audio Signal As Shown In Figure In Circuit Diagram 1Tab.


Web 5th november 2013 pwm and ppm are two of the radio receiver protocols used to transfer data from rx to the flight controllers. It is based on the famous 555 timer that generates a square signal at around 48khz.